一、名称
福建省水投数字科技有限公司2025年软件开发运维服务类入围单位名单公示
二、征集方式
公开征集
三、公示日期
2025年7月16日至2025年7月22日
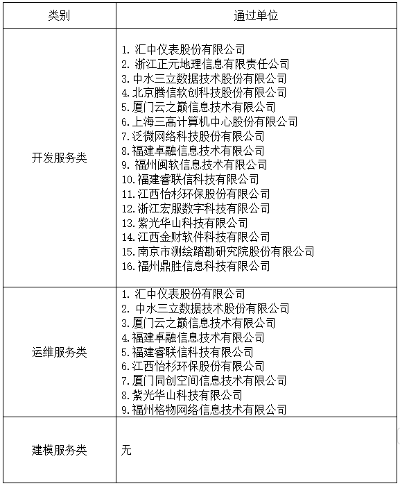
四、入围名单(排名不分先后)

五、其他
本次未通过的单位,仍可在后续常态化征集中提交入围申请,常态化入围评审将根据申请单位提交的材料情况,不定期开展。
六、联系方式
在公示期内,各有关当事人对公示结果有异议的,请按以下方式联系:
(一)征集单位:福建省水投数字科技有限公司
联系人:刘女士
联系电话:0591-83301792
地址:福建省福州市鼓楼区软件大道89号福州软件园F区8号楼16层
(二)监督部门:福建省水投数字科技有限公司纪检监察工作小组
联系电话:0591-86213223