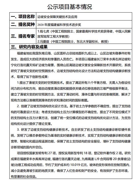
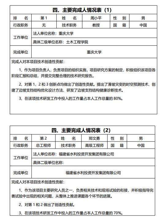
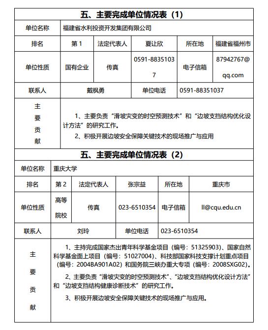
我司作为第1完成单位参与完成的“边坡安全保障关键技术及应用”项目拟申报2020年度福建省科学技术进步奖,现根据《福建省科学技术奖励委员会办公室关于2020年度福建省科学技术奖提名工作的通知》(闽科奖办〔2020〕11号),对该项目基本情况进行公示(详见附件),公示时间为2020年12月15日-20日。
对该项目的有关意见,可在2020年12月20日前以书面实名形式向我司监察室反映,并提供必要证明材料。反映情况要实事求是,具体翔实,便于调查核实。
特此公示。
联系人:余 工
联系电话:0591-88351016







捕鱼达人
2020年12月15日